درباره ما
درباره شقایق
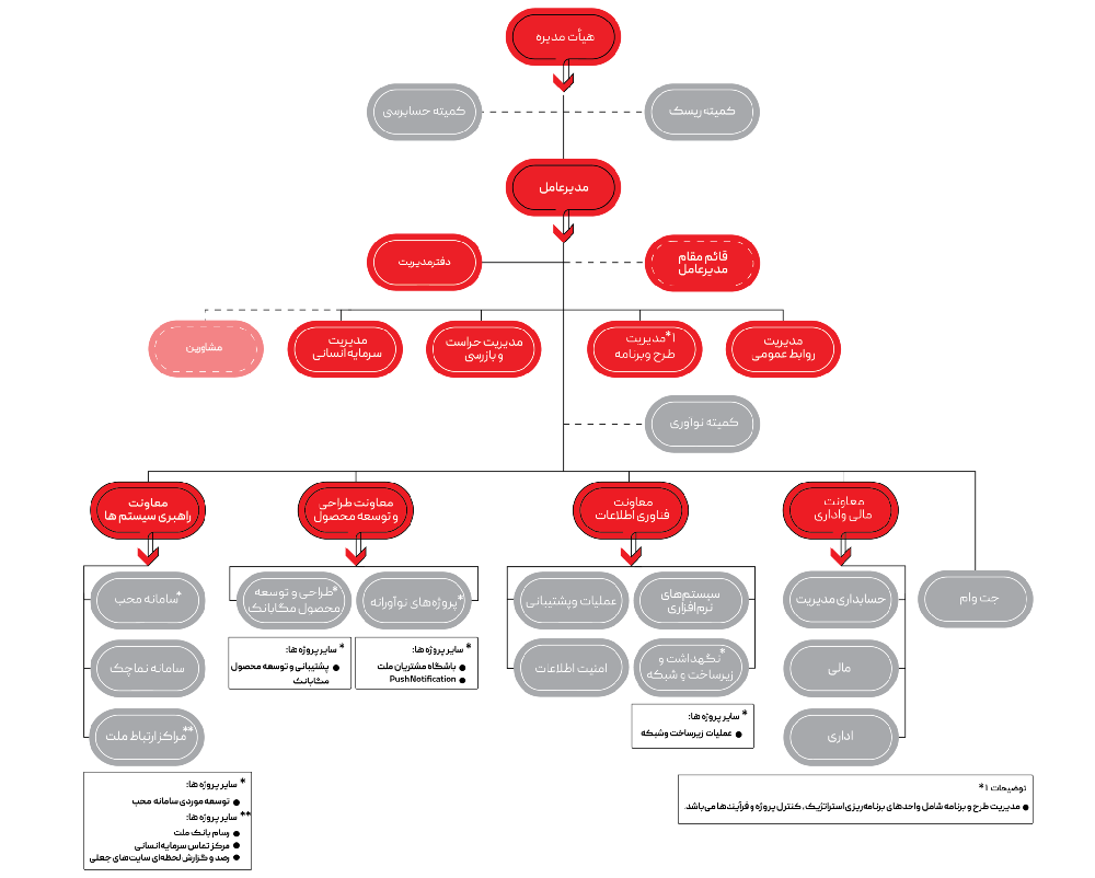
شرکت مهندسی نرمافزار شقایق به عنوان یکی از شرکتهای زیر مجموعه هلدینگ بهسازان فردا در سال ۱۳۸۲ تاسیس شده است.
این شرکت دانش بنیان، طی سالهای اخیر علاوه بر خدمترسانی در حوزه محصولات خود به بانک بزرگ ملت از جمله باشگاه مشتریان بانک ملت، نماچک، مرکز تماس مشتریان بانک ملت (۱۵۵۶) و سامانه مدیریت حسابهای بانکی (محب) ویژه مشتریان شرکتی، با تجهیز خود به دانش روز و نیروهای کارآمد توانسته است در حوزه تولید نرمافزارهای موبایلی نیز جایگاه ویژهای را برای خود در هلدینگ و صنعت بانکی ایجاد نماید.
اپلیکیشن موبایلی مگابانک یکی از محصولات نوآورانه بانک میباشد که در این شرکت طراحی و تولید و پشتیبانی میشود و منطبق بر آخرین تکنولوژیهای روز دنیا و رعایت اصول امنیتی، کسب و کاری و منطبق با نیاز مشتریان بانک، بر روی سه پلتفرم iOS، Android و PWA ارائه شده است و در حال حاضر بالغ بر 4.000.000 نفر کاربر در آن فعالیت دارند؛ همچنین در سایه حضور مدیران و کارشناسان مجرب و درک صحیح از نیاز بازار خط جدید کسب و کاری به عنوان پلتفرم جتوام نیز در حوزه LendTech به بهرهبرداری رسیده است که تاکنون توفیقات چشمگیری داشته است.
هدف مدیران و کارشناسان شرکت مهندسی نرمافزار شقایق همواره تحقق اهداف و برنامههای استراتژیک شرکت، هلدینگ و ایجاد محصولات با ارزش افزوده برای مشتریان بانک و ایجاد تغییر مطلوب در کیفیت زندگی مشتریان خود بوده است.
چشم انداز
ما تلاش می کنیم با بهره گیری از فناوری های روزآمد در ارائه خدمات مالی، بانکی و غیربانکی متمایز باشیم.
ماموریت ها
شرکت مهندسی نرمافزار شقایق، تمام توان خود را بکار میبندد با بهرهبرداری از فناوری های روزآمد، سرمایه انسانی متخصص و با در نظر گرفتن نیازهای مشتریان و جذب فرصت های جدید، پیشرفت قابل توجهی در ارائه خدمات مالی، بانکی و غیر بانکی، ایجاد نماید تا بتواند ضمن ایفای مسئولیت اجتماعی خود، امنیت و تعالی در ارزش را به مشتریان و ذینفعان ارائه دهد.

جناب آقای مهدی ثقفی
عضو هیات مدیره
